Датчики-реле температуры РТ-015
Предназначено для индикации и коммутации цепей при превышении значений измеряемой температуры среды, задаваемых двумя независимыми уставками.
Цена: по запросу
Назначение
Предназначено для индикации и коммутации цепей при превышении значений измеряемой температуры среды, задаваемых двумя независимыми уставками.
Используются в устройствах контроля, регулирования и управления технологическими процессами в системах теплообеспечения, вентиляции, сушилках, печей.
Функции:
- измерение сигнала от внутреннего датчика температуры;
- преобразование и индикация текущего значения измеряемого параметра на цифровом светодиодном индикаторе;
- сравнение текущего значения параметра с двумя установленными границами (уставками) и выдача двух дискретных сигналов при выходе контролируемого параметра за границы «MIN» и «MAX»;
- аналог приборов ТУДЭ, ТЭ.
Основные технические характеристики
|
Диапазон измерения, 0С |
от -50 до +200 |
|
Точность измерения, % |
2 |
|
Напряжение питания (постоянный ток), В |
24±4 |
|
Потребляемая мощность, не более, Вт |
2 |
|
Разрядность индикатора |
4 |
|
Дискретность индикации температуры, 0С |
0,1 |
|
Дискретность задания уставки, 0С |
1 |
|
Количество уставок |
2 |
|
Штуцер |
М20х1,5 или G1/2 |
|
Длина монтажной части, L, мм |
80, 100, 120, 160, 200 |
|
Масса, не более, кг |
0,6 |
|
Степень защиты по ГОСТ 14254 |
IP54 |
|
Наработка на отказ |
80000 час |
|
Габаритные размеры (без чувствительного элемента),мм |
62х66х67 |
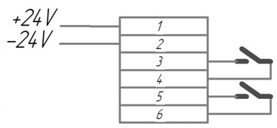
Схема внешних подключений
Габаритные и установочные размеры
Купить датчики-реле температуры в Перми можно в компании БРИКО Автоматик.
| Бренд |
|---|


