MY, Промежуточное реле
Промежуточное реле MY-2, MY-3, MY-4
Цена: по запросу
Отправьте заявку
0
людей смотрят этот товар прямо сейчас
Промежуточное реле
- Количество перекидных контактов: 2, 3 или 4
- Коммутационная способность: ~5 A, 220 В
- Управление: ~220 В, =24 В
- Колодка и клипса заказываются отдельно
Технические характеристики
| Параметр | MY-2 | MY-3 | MY-4 |
| Количество перекидных контактов | 2 | 3 | 4 |
| Коммутационная способность | ~5 А, 220 В | ||
| Управление | ~220 В, =24 В | ||
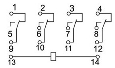
Схема подключения MY-4
Вы можете купить промежуточные реле в Перми в компании БРИКО Автоматик.
Оставить заказ или получить консультацию можно любым способом, указанным в Контактах.
| Вариант |
MY-2 ,MY-3 ,MY-4 |
|---|---|
| Бренд |

