E210/E410 Экономичный частотный преобразователь 0,4-7,5кВт
Экономичные преобразователи частоты Advanced Control серии E210 и E410 — это частотные преобразователи общепромышленного применения в компактном корпусе для управления асинхронными электродвигателями. Отличаются простотой эксплуатации. Обладают высокой производительностью и широким набором функций.
Цена: по запросу
Экономичные преобразователи частоты Advanced Control серии E210 и E410 — это частотные преобразователи общепромышленного применения в компактном корпусе для управления асинхронными электродвигателями. Отличаются простотой эксплуатации. Обладают высокой производительностью и широким набором функций.
Характеристики:
- Пусковой момент: 150%/1 Гц
- Перегрузочная способность: 150% от номинального тока в течение 60 с — для нагрузок с постоянным крутящим моментом; 120% от номинального тока в течение 60 с — для нагрузок с переменным крутящим моментом
- Функция автоматического энергосбережения
- Функция поддержания заданного выходного напряжения при изменении напряжения питающей сети
- Задание 4-ех времен ускорения/замедления в диапазоне 0.1-6500 с
- Внешнее управление 8-мю скоростями
- Перезапуск с помощью функции поиска частоты после кратковременного пропадания напряжения питания
- Режим намотки/размотки (предназначен специально для задания постоянной скорости при работе с процессами намотки/размотки)
Стандартная комплектация включает в себя последовательный порт RS-485 с поддержкой протокола Modbus RTU.
Встроенный тормозной модуль в стандартной комплектации для преобразователей частоты 4 — 5.5 кВт /1 фаза 220В и 4 — 7.5 кВт / 3 фазы 380 В.
ПИД-регулятор сравнивает задающий сигнал (задание, уставку, желаемое значение) с сигналами обратной связи от датчиков и определяет рассогласование – разницу между заданным и фактическим состоянием. Преобразователь частоты с ПИД-регулятором позволяет регулировать температуру, давление или расход без использования контроллеров или других внешних устройств.
Встроенный ПЛК (программируемый логический контроллер) позволяет гибко адаптировать преобразователь для широкого круга задач автоматизации без применения внешних приборов.
Преобразователи частоты имеют пульт управления с LED дисплеем для настройки и индикации параметров преобразователя частоты и мониторинга его состояния.
• Внешний вид пульта управления
Спецификация
|
|
Характеристики
|
серия E210/E410
|
|
Диапазон мощностей |
E210: 0.4 кВт~5.5 кВтE410: 0.4 кВт~7.5 кВт
|
|
|
Напряжение питания |
Номинальное напряжение, частота |
E210: 220 В ± 15% (1 фаза) 50/60 ГцE410: 380 В ± 15% (3 фазы) 50/60 Гц
|
|
Метод управления |
Синусоидальная ШИМ (SPWM)
|
|
|
Четырехразрядный дисплей и индикация |
Отображение частоты, тока, частоты вращения двигателя, напряжения, счетчика, температуры, направления вращения, неисправности и др.
|
|
|
Характеристики управления |
Диапазон выходной частоты
|
0.10~600.00 Гц
|
| Точность задания частоты
|
Цифровая настройка: 0.01% (-10…+40 °С);Аналоговая настройка: 0.1% (25±10 °С)
|
|
| Разрешение установки частоты
|
Цифровая настройка: 0.01 Гц,Аналоговая настройка: макс. рабочая частота х 0.1%
|
|
|
Разрешение выходной частоты |
0,01 Гц |
|
|
Аналоговое задание |
0-5 В, 0-10 В, 4-20 мА, 0-20 мА
|
|
|
Другие функции |
Нижний передел частоты, частота пуска, частота останова, 3 частоты пропуска
|
|
| Время ускорения/замедления
|
4 вида времени ускорения/замедления в диапазоне 0.1-6500 с
|
|
| Кривая V/f
|
Может быть установлена |
|
| Управление моментом
|
Макс. повышение момента до 10%Пусковой момент 150% при 1 Гц
|
|
| Многофункциональные входы
|
6 многофункциональных входов, устройство может поддерживать до 8 ступеней регулирования скорости, работа по программе (простой ПЛК), 4 значения увеличения/уменьшения скорости, функция UP/DOWN, счетчик, аварийный останов и другие функции
|
|
| Многофункциональные выходы
|
1 многофункциональный выход для индикации работы, нулевой скорости, внешней неисправности, работе по программе, счетчика и другой информации
|
|
|
Интерфейс RS485 |
Стандартный интерфейс RS485 (Modbus) |
|
|
Другие функции |
AVR (автоматическая регулировка напряжения), останов с замедлением или останов выбегом, торможение постоянным током, автоматический сброс и перезапуск, поиск частоты, функция простого ПЛК, режим качания частоты, режим намотки/размотки, автоматическое энергосбережение, макс. несущая частота 16 кГц и др.
|
|
|
Функции защиты |
Перегрузочная способность
|
Защита от перегрузки, выполняемая с помощью электронного реле 150% / 1 мин. – для нагрузок с постоянным крутящим моментом;120% / 1 мин. – для нагрузок с переменным крутящим моментом, например, вентиляторов
|
| Защита с помощью плавких предохранителей
|
При срабатывании плавкого предохранителя преобразователь будет отключен от сети
|
|
| Защита от перегрузки по напряжению
|
Напряжение пост. тока > 400 В для класса ПЧ 220 ВНапряжение пост. тока > 800 В для класса ПЧ 380 В
|
|
| Защита от низкого напряжения
|
Напряжение пост. тока < 130 В для класса ПЧ 220 ВНапряжение пост. тока < 300 В для класса ПЧ 380 В
|
|
| Защита от потери скорости
|
Защита от потери скорости во время ускорения/замедления
|
|
| Защита от короткого замыкания на выходе
|
Защита электронных цепей |
|
|
Другие функции |
Защита от перегрева, блокировка вращения назад, прямой пуск, сброс ошибки, блокировка доступа к параметрам, ПИД-регулирование, настройка нескольких двигателей и т.д.
|
|
|
Окружающие условия |
Температура работы |
-10 °С … +40 °С
|
|
Влажность воздуха |
Макс. 95 % (без образования конденсата)
|
|
|
Высота установки |
не более 1000 м над уровнем моря
|
|
|
Вибростойкость |
< 0.5 G | |
Модельный ряд
| Модель
|
Напряжение источника питания |
Выходное напряжение |
Мощность преобразователя, кВт |
Выходной ток, А |
Мощность двигателя, кВт |
| ADV 0.40 E210-M
|
1 фаза220 В 50 Гц
|
220 В 3 фазы
|
0,4 |
2,5 |
0,4 |
|
ADV 0.75 E210-M |
0,75 |
5,0 |
0,75 |
||
|
ADV 1.50 E210-M |
1,5 |
7,0 |
1,5 |
||
|
ADV 2.20 E210-M |
2,2 |
11 |
2,2 |
||
| ADV 0.40 E410-M
|
3 фазы380 В50 Гц
|
380 В3 фазы
|
0,4 |
1,2 |
0,4 |
|
ADV 0.75 E410-M |
0,75 |
2,5 |
0,75 |
||
|
ADV 1.50 E410-M |
1,5 |
4,0 |
1,5 |
||
|
ADV 2.20 E410-M |
2,2 |
5,0 |
2,2 |
||
|
ADV 4.00 E410-M |
4,0 |
8,0 |
4,0 |
||
|
ADV 5.50 E410-M |
5,5 |
12 |
5,5 |
||
|
ADV 7.50 E410-M |
7,5 |
17 |
7,5 |
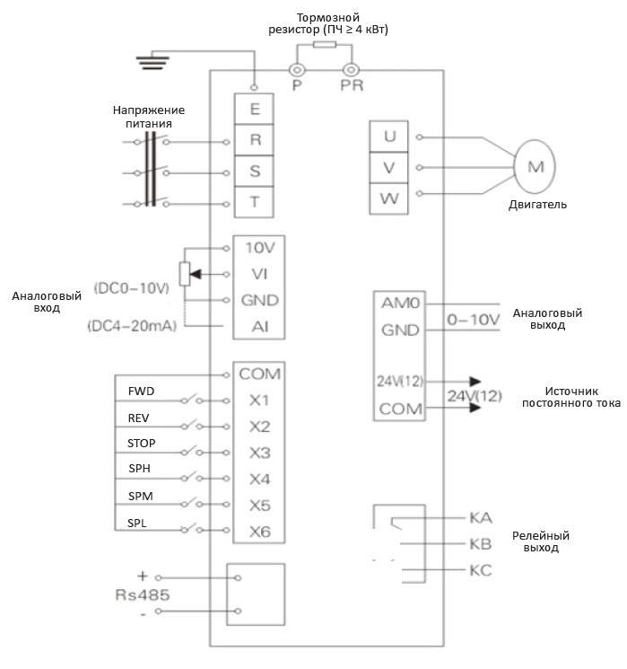
Схема соединений
| Вариант |
ADV 0.40 E210-M, 1 фаза 220В 50Гц, 220В 3 фазы, 0,4кВт, 2,5А, 0,4А(60с) ,ADV 0.75 E210-M, 1 фаза 220В 50Гц, 220В 3 фазы, 0,75кВт, 5,0А, 0,75А(60с) ,ADV 1.50 E210-M, 1 фаза 220В 50Гц, 220В 3 фазы, 1,5кВт, 7,0А, 1,5А (60с) ,ADV 2.20 E210-M, 1 фаза 220В 50Гц, 220В 3 фазы, 2,2кВт, 11А, 2,2А(60с) ,ADV 0.40 E410-M, 3 фазы 380В 50Гц, 380В 3 фазы, 0,4кВт, 1,2А, 0,4А(60с) ,ADV 0.75 E410-M, 3 фазы 380В 50Гц, 380В 3 фазы, 0,75кВт, 2,5А, 0,75А(60с) ,ADV 1.50 E410-M, 3 фазы 380В 50Гц, 380В 3 фазы, 1,5кВт, 4,0А, 1,5А (60с) ,ADV 2.20 E410-M, 3 фазы 380В 50Гц, 380В 3 фазы, 2,2кВт, 5,0А, 2,2А (60с) ,ADV 4.00 E410-M, 3 фазы 380В 50Гц, 380В 3 фазы, 4,0кВт, 8,0А, 4,0А (60с) ,ADV 5.50 E410-M, 3 фазы 380В 50Гц, 380В 3 фазы, 5,5кВт, 12А, 5,5А (60с) ,ADV 7.50 E410-M, 3 фазы 380В 50Гц, 380В 3 фазы, 7,5кВт, 17А, 7,5А (60с) |
|---|---|
| Бренд |


