AD80 Универсальный компактный преобразователь частоты
Серия AD80 — это преобразователи частоты с расширенным набором функций для применения в различных механизмах.
Цена: по запросу
Основные функции и характеристики
- Регулирование скорости асинхронных двигателей
- Поддержание регулируемого параметра (давления, температуры)
- Торможение постоянным током
- Векторный и скалярный режимы работы
- Защита двигателя
- Встроенный тормозной модуль
- Съемный пульт с возможностью выноса
- Потенциометр задания на пульте
- Встроенный фильтр ЭМС стандарта С3
Дополнительные функции
- Автонастройка на двигатель
- Автопуск при подаче питания и перебоях в сети
- Останов насоса при отсутствии расхода (спящий режим)
- Энергосберегающий режим
- Встроенный ПЛК (работа в цикле по фиксированным скоростям)
- Встроенный порт Modbus
- Защитное покрытие плат 3C3
- 3 года гарантии
Размер
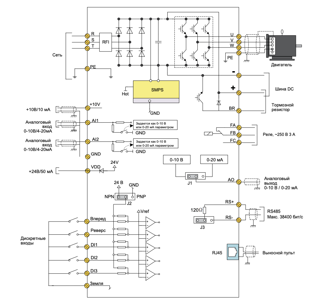
Схема подключения
Модельный ряд AD8
| Напряжение питания (В) | Модель | Ном. мощность (кВт) | Входной ток (A) | Выходной ток (A) | Автомат / контактор | Типо- размер | Размеры (мм) Ш*В*Г | Вес (кг) |
| 1×220~240 | AD80-2SD37 | 0,37 | 6,2 | 2,2 | 10/10 | SD0 | 72* 170* 138 | 0,8 |
| AD80-2SD75 | 0,75 | 9,0 | 4,2 | 25/16 | 0,9 | |||
| AD80-2S1D5 | 1,5 | 15 | 6,8 | 32/25 | ||||
| AD80-2S2D2 | 2,2 | 22,5 | 9,2 | 40/32 | SD1 | 82* 185* 163 | 1,47 | |
| 3×380~440 | AD80-4TD75 | 0,75 | 3,6 | 2,2 | 10/10 | 1,27 | ||
| AD80-4T1D5 | 1,5 | 5,9 | 3,7 | 10/10 | ||||
| AD80-4T2D2 | 2,2 | 8,3 | 5,1 | 16/10 | ||||
| AD80-4T4D0 | 4,0 | 14,6 | 9,2 | 25/25 | 1,37 | |||
| AD80-4T5D5 | 5,5 | 19,2 | 12,0 | 32/25 | 1,94 | |||
| AD80-4T7D5 | 7,5 | 24,7 | 15,5 | 40/32 |
Технические характеристики
| Параметры | Значение | |
| Входные характеристики | Напряжение | 1 фаза 200~240 В -15%~+10% 3 фазы 380~480 В -15%~+10% |
| Частота | 50/60 Гц±5% | |
| Дисбаланс | 3% | |
| Выходные характеристики | Напряжение | 3 фазы, 0~100% входного напряжения |
| Частота | 0~400 Гц | |
| Характеристики управления | Метод управления | V/F, Векторный |
| Двигатель | Асинхронный | |
| Пусковой момент | 0,5 Гц 150% | |
| Перегрузочная способность | 150% 60 сек, 180% 3 сек | |
| Частота ШИМ | 2~10 кГц | |
| Разрешение по скорости | Дискретное: 0,1 Гц; Аналоговое: 0,5% от максимального значения | |
| Погрешность по скорости в открытом контуре скорости | ±0,5% от номинальной скорости | |
| Источник команд | Пульт управления, дискретные входы, последовательная связь | |
| Источник задания | Пульт управления, аналоговые входы, фиксированные задания, последовательная связь | |
| Задание разгона / замедления | 4 набора задания разгона / замедления, диапазон: 0,05-6000,00 сек | |
| Основные функции | Разомкнутый контур скорости, автонастройка на двигатель, компенсация нагрузки, автокорректировка напряжения на шине постоянного тока, торможение постоянным/переменным током, ограничение скорости, ограничение тока/момента, подхват вращающейся нагрузки, функция dEb и т.д. | |
| Функции управления | Многоступенчатое управление скоростью с помощью клемм управления или функции ПЛК, S-образные кривые разгона/замедления, управление механическим тормозом, счетчик, ПИД-регулятор, толчковый режим (JOG) и т. д. | |
| Функции защиты | Короткое замыкание, неисправность заземления, потеря фазы, пониженное напряжение, перенапряжение, перегрузка по току, перегрузка, перегрев, тепловая защита двигателя, потеря фазы двигателя, обрыв кабелей управления и др. | |
Тормозные резисторы
| Серия | Совместимость | Характеристики | Вид |
| RXLG |
● Силовые модули: AD800B-…-PU0B AD800-…-PU01 AD800-…-PU00 ● ПЧ: AD80-… AD800B-…-PU0BCU0B AD800-…-PU00CU00 AD800-…-PU00CU0H |
● Диапазон мощностей: от 60 Вт до 3 кВт ● Диапазон сопротивлений: от 2 до 800 Ом ● Алюминиевый корпус |
![]() |
| RXHG |
● Диапазон мощностей: от 50 Вт до 4 кВт ● Диапазон сопротивлений: от 2 до 800 Ом ● Керамический корпус |
![]() |
| Наименование | Артикул |
| RXHG1.5KW35RJ Тормозной резистор 1,5кВт 35 Ом | RXHG1.5KW35RJ |
| RXHG1.5KW75RJ Тормозной резистор 1,5кВт 75 Ом | RXHG1.5KW75RJ |
| RXHG1KW75RJ Тормозной резистор 1кВт 75 Ом | RXHG1KW75RJ |
| RXHG2.5KW25RJ Тормозной резистор 2,5кВт 25 Ом | RXHG2.5KW25RJ |
| RXHG3.0KW40RJ Тормозной резистор 3,0кВт 40 Ом | RXHG3.0KW40RJ |
| RXHG3.0KW50RJ Тормозной резистор 3,0кВт 50 Ом | RXHG3.0KW50RJ |
Сетевые дроссели
| Серия | Описание | Вид |
| YBACL | Сетевой дроссель необходим, если мощность источника питания преобразователя более 500кВА и превышает по мощности в 6 и более раз мощность ПЧ, или длина кабеля между источником питания и преобразователем частоты менее 10 м. | ![]() |
| Наименование | Артикул |
| YBACL-110A-EISA-0.127mH сетевой дроссель | YBACL-110A-EISA-0.127mH |
| YBACL-150A-EISA-0.0934mH сетевой дроссель | YBACL-150A-EISA-0.0934mH |
| YBACL-15A-EISA-0.93mH сетевой дроссель | YBACL-15A-EISA-0.93mH |
| YBACL-200A-EISA-0.07mH сетевой дроссель | YBACL-200A-EISA-0.07mH |
| YBACL-20A-EISA-0.7mH сетевой дроссель | YBACL-20A-EISA-0.7mH |
| YBACL-250A-EISA-0.056mH сетевой дроссель | YBACL-250A-EISA-0.056mH |
| YBACL-300A-EISA-0.0467mH сетевой дроссель | YBACL-300A-EISA-0.0467mH |
| YBACL-30A-EISA-0.465mH сетевой дроссель | YBACL-30A-EISA-0.465mH |
| YBACL-350A-EISA-0.04mH сетевой дроссель | YBACL-350A-EISA-0.04mH |
| YBACL-35A-EISA-0.4mH сетевой дроссель | YBACL-35A-EISA-0.4mH |
| YBACL-3A-EISA-4.67mH сетевой дроссель | YBACL-3A-EISA-4.67mH |
| YBACL-400A-EISA-0.035mH сетевой дроссель | YBACL-400A-EISA-0.035mH |
| YBACL-40A-EISA-0.35mH сетевой дроссель | YBACL-40A-EISA-0.35mH |
| YBACL-4A-EISA-3.5mH сетевой дроссель | YBACL-4A-EISA-3.5mH |
| YBACL-500A-EISA-0.028mH сетевой дроссель | YBACL-500A-EISA-0.028mH |
| YBACL-50A-EISA-0.28mH сетевой дроссель | YBACL-50A-EISA-0.28mH |
| YBACL-560A-EISA-0.025mH сетевой дроссель | YBACL-560A-EISA-0.025mH |
| YBACL-5A-EISA-2.8mH сетевой дроссель | YBACL-5A-EISA-2.8mH |
| YBACL-600A-EISA-0.023mH сетевой дроссель | YBACL-600A-EISA-0.023mH |
| YBACL-60A-EISA-0.234mH сетевой дроссель | YBACL-60A-EISA-0.234mH |
| YBACL-630A-EISA-0.0222mH сетевой дроссель | YBACL-630A-EISA-0.0222mH |
| YBACL-750A-EISA-0.019mH сетевой дроссель | YBACL-750A-EISA-0.019mH |
| YBACL-800A-EISA-0.0175mH сетевой дроссель | YBACL-800A-EISA-0.0175mH |
| YBACL-80A-EISA-0.175mH сетевой дроссель | YBACL-80A-EISA-0.175mH |
| YBACL-8A-EISA-1.75mH сетевой дроссель | YBACL-8A-EISA-1.75mH |
| YBACL-90A-EISA-0.157mH сетевой дроссель | YBACL-90A-EISA-0.157mH |
Моторные дроссели
| Серия | Описание | Вид |
| YBOCL |
Трехфазные моторные дроссели устанавливаются на выходе ПЧ и обеспечивают: • подавление высокочастотных гармоник в токе двигателя, которые вызывают дополнительный нагрев двигателя; • ограничение амплитуды тока короткого замыкания; • ограничение скорости нарастания аварийных токов короткого замыкания и задержка момента достижения максимума тока короткого замыкания; • компенсацию емкостных токов утечки длинных моторных кабелей и снижение выбросов напряжения на обмотках двигателя |
![]() |
| Наименование | Артикул |
| YBOCL-110A-EISA-0.0635mH моторный дроссель | YBOCL-110A-EISA-0.0635mH |
| YBOCL-150A-EISA-0.0467mH моторный дроссель | YBOCL-150A-EISA-0.0467mH |
| YBOCL-15A-EISA-0.467mH моторный дроссель | YBOCL-15A-EISA-0.467mH |
| YBOCL-200A-EISA-0.035mH моторный дроссель | YBOCL-200A-EISA-0.035mH |
| YBOCL-20A-EISA-0.352mH моторный дроссель | YBOCL-20A-EISA-0.352mH |
| YBOCL-250A-EISA-0.028mH моторный дроссель | YBOCL-250A-EISA-0.028mH |
| YBOCL-300A-EISA-0.0234mH моторный дроссель | YBOCL-300A-EISA-0.0234mH |
| YBOCL-30A-EISA-0.234mH моторный дроссель | YBOCL-30A-EISA-0.234mH |
| YBOCL-350A-EISA-0.02mH моторный дроссель | YBOCL-350A-EISA-0.02mH |
| YBOCL-35A-EISA-0.2mH моторный дроссель | YBOCL-35A-EISA-0.2mH |
| YBOCL-3A-EISA-2.335mH моторный дроссель | YBOCL-3A-EISA-2.335mH |
| YBOCL-400A-EISA-0.0175mH моторный дроссель | YBOCL-400A-EISA-0.0175mH |
| YBOCL-40A-EISA-0.175mH моторный дроссель | YBOCL-40A-EISA-0.175mH |
| YBOCL-4A-EISA-1.75mH моторный дроссель | YBOCL-4A-EISA-1.75mH |
| YBOCL-500A-EISA-0.014mH моторный дроссель | YBOCL-500A-EISA-0.014mH |
| YBOCL-50A-EISA-0.14mH моторный дроссель | YBOCL-50A-EISA-0.14mH |
| YBOCL-560A-EISA-0.0125mH моторный дроссель | YBOCL-560A-EISA-0.0125mH |
| YBOCL-5A-EISA-1.4mH моторный дроссель | YBOCL-5A-EISA-1.4mH |
| YBOCL-600A-EISA-0.01153mH моторный дроссель | YBOCL-600A-EISA-0.01153mH |
| YBOCL-60A-EISA-0.117mH моторный дроссель | YBOCL-60A-EISA-0.117mH |
| YBOCL-630A-EISA-0.0111mH моторный дроссель | YBOCL-630A-EISA-0.0111mH |
| YBOCL-750A-EISA-0.0095mH моторный дроссель | YBOCL-750A-EISA-0.0095mH |
| YBOCL-800A-EISA-0.0088mH моторный дроссель | YBOCL-800A-EISA-0.0088mH |
| YBOCL-80A-EISA-0.088mH моторный дроссель | YBOCL-80A-EISA-0.088mH |
| YBOCL-8A-EISA-0.875mH моторный дроссель | YBOCL-8A-EISA-0.875mH |
| YBOCL-90A-EISA-0.078mH моторный дроссель | YBOCL-90A-EISA-0.078mH |
| Бренд |
|---|






