E200/E400 Скалярный частотный преобразователь 0,4-22кВт
Скалярные преобразователи частоты Advanced Control серии E200 и E400 предназначены для работы в технологическом (насосы и вентиляторы, транспортирующие механизмы, экструдеры, миксеры и т.п.) и энергосберегающем оборудовании (станции управления насосами, системы климата и кондиционирования и т.п.).
Цена: по запросу
Скалярные преобразователи частоты Advanced Control серии E200 и E400 предназначены для работы в технологическом (насосы и вентиляторы, транспортирующие механизмы, экструдеры, миксеры и т.п.) и энергосберегающем оборудовании (станции управления насосами, системы климата и кондиционирования и т.п.).
Отличительные особенности:
- — Управление по характеристике U/f
- — Встроенный пульт управления
- — Перегрузочная способность: 150% от номинального тока в течение 60 с
- — 4 цифровых многофункциональных программируемых входов
- — 2 аналоговых входа (4-20мА, -10/+10В)
- — 1 релейный и 1 цифровой (с открытым коллектором)
- — 1 аналоговый выход для подключения стрелочного прибора
- — Крепление на DIN-рейку
Спецификация
|
Модель |
Входное напряжение, В |
Мощность двигателя, кВт |
Выходной ток, А |
Перегрузочная способность (60с), А |
|
ADV 0.40 E200-M |
1 фаза 220В |
0,4 |
2,5 |
3,75 |
|
ADV 0.75 E200-M |
0,75 |
5,0 |
7,5 |
|
|
ADV 1.50 E200-M |
1,5 |
7,0 |
10,5 |
|
|
ADV 2.20 E200-M |
2,2 |
11,0 |
16,5 |
|
|
ADV 0.75 E400-M |
3 фазы 380В |
0,75 |
2,7 |
4,05 |
|
ADV 1.50 E400-M |
1,5 |
4,0 |
6,0 |
|
|
ADV 2.20 E400-M |
2,2 |
5,0 |
7,5 |
|
|
ADV 4.00 E400-M |
4,0 |
8,6 |
12,9 |
|
|
ADV 5.50 E400-M |
5,5 |
12,5 |
18,75 |
|
|
ADV 7.50 E400-M |
7,5 |
17,5 |
26,5 |
|
|
ADV 11.0 E400-M |
11 |
24,0 |
36,0 |
|
|
ADV 15.0 E400-M |
15 |
33,0 |
49,5 |
|
|
ADV 18.5 E400-M |
18,5 |
40,0 |
60,0 |
|
|
ADV 22.0 E400-M |
22 |
47,0 |
70,5 |
Технические характеристики
|
Вход |
Номинальное напряжение и частота |
1 фаза 220 В AC, 50/60 Гц 3 фазы 380 В AC, 50/60 Гц |
|
Допустимый диапазон напряжения |
1 фаза 170~240 В AC 3 фазы 330~440 В АС |
|
|
Выход |
Напряжение |
0~220 В AC 0~380 В AC |
|
Частота |
0~400 Гц |
|
|
Основные функции |
Способ управления |
Скалярный (V/F) |
|
Отображение |
Заданная частота, выходная частота, выходной ток, направление вращения, скорость вращения, ошибку и т.д. |
|
|
Разрешение установки частоты |
Цифровая настройка: 0.01 Гц, аналоговая настройка: 0.1% максимальной выходной частоты |
|
|
Точность вход- ной/выходной частоты |
0,01 Гц |
|
|
Контроль над вращающим моментом |
Автоматический: повышение момента может быть установлено автоматически согласно фактической нагрузке; Ручной: 0.0~20.0% |
|
|
Многофункциональный вход |
4 многофункциональных входных терминалов для управления скоростью с 15 шагами, 4 программируемые операции, ускорение и замедление с 4 шагами, ВВЕРХ/ВНИЗ, экстренный останов, и т.д. |
|
|
Многофункциональный выход |
1 многофункциональный выходной терминал для индикации и предупреждения о работе, нулевой скорости, внешней неисправности, программируемой операции и т.д. |
|
|
Время разгона/замедления |
0~999.9 с отдельная установка времени ускорения/замедления |
|
|
Дополнительные функции |
ПИД-регулирование |
встроенное |
|
Интерфейс RS485 |
Стандартный интерфейс RS485 |
|
|
Автоматическая регулировка напряжения |
Автоматическое поддержание постоянного выходного напряжения при изменении напряжения питания |
|
|
Способ задания частоты |
Аналоговый 0~10 В, 0~20 мA, настройка с помощью потенциометра, настройка через RS485, ВВЕРХ/ВНИЗ настройка и т.д. |
|
|
Защитные функции |
Защита от перегрузки |
150% постоянный вращающий момент в течение 1 минуты, защита от перенапряжения/проседания напряжения |
|
Другие функции защиты |
Перегрев, защита от короткого замыкания, от перегрузки по току, защита параметров и т.д. |
|
|
Условия эксплуатации |
Температура |
-10С ~ 40С (без образования инея) |
|
Влажность |
Макс. 95% (без образования конденсата) |
|
|
Высота |
Не более 1000 м над уровнем моря |
|
|
Вибрация |
< 0.5G |
|
|
Конструкция |
Способ охлаждения |
Принудительное воздушное охлаждение |
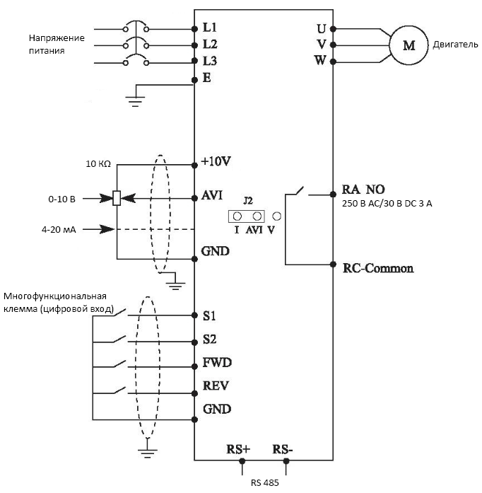
Схема соединений
Пример применения преобразователей частоты Advanced Control c ПИД-регулировкой
P117=8 восстановление заводских настроек
P007=1 Отображение ПИД (измерение при каждом чтении параметра)
P101=0 Задания частоты с клавиатуры
P102=1 управление пуском с клемм
P210= ток двигателя
P212= скорость двигателя
P213=Количество полюсов двигателя
P600=1 ПИД включен
P602=0 источник задание ПИД (P604)
P603=0 Обратная связь ПИД AVI (0 -20 mA) (J2=I)
P604=50% масштабирование ПИД (величина заданиядавления)
P607=100% коэф. P
P608=0.3s коэф. I
P611=27Гц частота засыпания
P612=5s задержка перед засыпанием
P613=90% значение давления для просыпания
P614=100 отображение величины обратной связи (при датчике 10Бар)
| Вариант |
ADV 0.40 E200-M, 1 фаза 220В, 0,4кВт, 2,5А, 3,75А (60с) ,ADV 0.75 E200-M, 1 фаза 220В, 0,75кВт, 5,0А, 7,5А(60с) ,ADV 1.50 E200-M, 1 фаза 220В, 1,5кВт, 7,0А, 10,5А(60с) ,ADV 2.20 E200-M, 1 фаза 220В, 2,2кВт, 11,0А, 16,5А(60с) ,ADV 0.75 E400-M, 3 фазы 380В, 0,75кВт, 2,7А, 4,05А(60с) ,ADV 1.50 E400-M, 3 фазы 380В, 1,5кВт, 4,0А, 6,0А(60с) ,ADV 2.20 E400-M, 3 фазы 380В, 2,2кВт, 5,0А, 7,5А(60с) ,ADV 4.00 E400-M, 3 фазы 380В, 4,0кВт, 8,6А, 22,9А(60с) ,ADV 5.50 E400-M, 3 фазы 380В, 5,5кВт, 12,5А, 18,75А(60с) ,ADV 7.50 E400-M, 3 фазы 380В, 7,5кВт, 17,5А, 26,5А(60с) ,ADV 11.0 E400-M, 3 фазы 380В, 11кВт, 24,0А, 36,0А(60с) ,ADV 15.0 E400-M, 3 фазы 380В, 15кВт, 33,0А, 49,5А(60с) ,ADV 18.5 E400-M, 3фазы 380В, 18,5кВт, 40,0А, 60,0А(60с) ,ADV 22.0 E400-M, 3 фазы 380В, 22кВт, 47,0А, 70,5А(60с) |
|---|---|
| Бренд |


